2026-04-02 19:20 来源:未知 作者:李自强
本人李世儒(身份证号14020219590918951X)是一个有着41年党龄、23年军龄的老兵,一个响应海南招商引资号召、扎根陵水十四年的投资者。今天,我不得不以愤懑的心情,向全社会公开实名举报海南省陵水县委、政府现任主要领导,视法律如儿戏,滥用公权无底线侵吞
本人李世儒(身份证号14020219590918951X)是一个有着41年党龄、23年军龄的老兵,一个响应海南招商引资号召、扎根陵水十四年的投资者。今天,我不得不以愤懑的心情,向全社会公开实名举报海南省陵水县委、政府现任主要领导,视法律如儿戏,滥用公权无底线侵吞民营资产,致使我公司数亿元投资血本无归的违法违纪问题。
一、响应号召投资陵水陷入深坑
2010年,在海南省招商引资政策感召下,为提高陵水当地居民的医疗服务水平,我方与北京军区总医院携手合作,决定在陵水建设一座现代化高标准医院,并向陵水县政府递交了《关于军民共建“陵水白求恩爱民医疗中心”》的请示报告。

作为军民共建项目,此项目很快获得时任陵水黎族自治县主要领导“同意按有关规定办”的批示,并要求各部门大力支持。我深信这是一片投资的沃土,政府是我坚实的后盾,于是我拿出了全部积蓄,先后投入超过2亿元,在陵水县英州镇建起了建筑面积达4.3万平方米、由6幢建筑组成的高标准“白求恩医院”,项目于2016年完工,至今已矗立近十年。这期间,我公司是该项目唯一实际投资人、管理人和权利人,承担着所有建设费用。我憧憬着为当地百姓谋福祉、为企业谋发展的愿景,却未曾料到,这竟然是一场令人心悸的噩梦。
二、因相信政府一言九鼎埋下祸根
项目建设初期,为加快推进速度,时任陵水县主要领导让我方采取了“先上车后买票”(先开工后办手续)的简化流程,言之凿凿地承诺后续会完善手续。可做梦也没想到的是,2013年,国土资源部南方分局在专项巡查陵水县“未批先建”问题时,原陵水黎族自治县国土资源局,突然于2013年8月27日,给我方下达了一份“陵土环资(2013)495号【行政处罚决定书】,说我方在建项目工程属违规、违建行为,并处以没收在建项目所有建筑物及设施,附加罚金428994万元(我方已交清)。
我方收到“陵土环资(2013)495号【行政处罚决定书】”后,便在第一时间去找政府主要领导进行交涉,时任陵水县主要领导明确告知我方说:“这是个为当地老百姓解决就医难,惠及民生的好项目,不会真罚没,赶快把医院建起来……”有了领导的明确答复,我方如同吃了定心丸,对在建项目充满了继续投入的信心。
此后,从2013年开始,在政府分管副县长的主导下,几年来召开多次联席办公会议商讨解决方案(详见陵水县国土、卫生、发改、住建等部门批文)。2016年,陵水县英州镇政府还出台了一套“托管”方案(详见陵水县政府【2016】103号文件、各部门批文、会议纪要等)。可见,当时政府是大力支持和认可我方在建项目的,并试图通过各种方式完善手续,解决历史遗留问题。这些事实足以证明,当年陵水县政府部门出台的那份“罚没”决定书,正如当时领导所言,是假“罚没”,是为应对上级检查的权宜之计。因此,我方才敢继续加大投资,直至完成全部工程建设。
三、法院文书居然在强权面前成了笑料
为了彻底解决这个困扰十四年的历史遗留问题,2024年5月,我方依法向陵水县法院提起诉讼,请求撤销那份荒谬的〔2013〕495号《行政处罚决定书》。


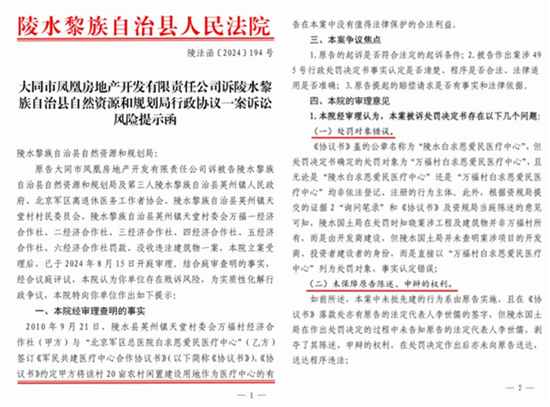
案件于2024年8月15日正式开庭审理。2024年9月23日,陵水县法院正式向该县自然资源和规划局(被告)发送了陵法函〔2024〕194号《大同市凤凰房地产开发有限责任公司诉陵水黎族自治县自然资源和规划行政协议一案诉讼风险提示函》。
法院在函件中一针见血地指出,当年陵水县政府作出的那份“处罚决定书”存在三个违法问题:
1.处罚对象错误:处罚了一个根本不存在的“万福村白求恩爱民医疗中心”,而未查明真正的投资建设者是谁。
2.程序严重违法:剥夺了原告(我公司)的陈述、申辩权,且未依法送达。
3.有违信赖利益保护原则:政府在处罚前后的一系列行为,让企业有理由相信可以完善手续,简单地“罚没了之”极不公平。
基于此,陵水法院郑重向政府相关部门发出警告:“本院经审理认为案涉处罚决定书事实认定不清、程序违法,依法应当予以撤销……你单位存在较大败诉风险。”法院苦口婆心地建议陵水县政府“自行纠错,积极与原告协商,重新对此事做出处理”。
四、权力异化衍生出的各种诡异怪象
法院发送《风险提示函》本是对政府违法行为最严厉的警告,可是,这份代表司法权威的文书,在陵水县委、政府现任主要领导眼中,不过是废纸一张。其非但对法院的警告置若罔闻,反而更加大了对我方资产的疯狂掠夺。
1、滥用权力为接盘者“量身定制”
在法院已明确告知政府存在败诉风险、行政诉讼尚未审结的情况下,陵水县委、政府主要领导仍指使县财政局,接替此前因法律风险主动撤回拍卖公告的陵水县自然资源和规划局,强行启动了针对我方资产的第二次拍卖程序。
2024年9月,陵水县财政局拍卖公告正式发布,起拍价从5月份的1.62亿元骤降至1.01亿元,而项目的实际投入已超2亿元,市场价值近4亿元。这无疑是为接盘方预留了巨大的利润空间。
更令人诧异的是,唯一的竞拍者——“中福海韵(海南)投资有限公司”,竟然是在2024年6月7日才注册的新公司,其注册时间与陵水县自然资源和规划局第一次拍卖公告发布时间相隔不到半个月。这家公司仿佛就是为这次“拍卖”量身定制,其目的不言自明,围标、串标,以最低价获取最大利润。最终,该公司以仅高出起拍价10万元的1.0139亿元低价成交,完成了这场看似合法、实则疑窦顿生的交易。
2、程序违法公然对抗司法审判
为达到既定目的,陵水县委、政府主要领导在自然资源和规划局因法律风险撤回公告后,又强行让陵水县财政局担纲,玩起了“偷换主体”的把戏,以此规避法律审查。在整个拍卖过程中,法院的行政诉讼正在进行中,资产权属尚存巨大争议,法院的《风险提示函》言犹在耳,但县委、政府主要领导却全然无视,仍指使财政局强行完成了交易。此种行径,已绝非是行政乱作为那么简单,而是对司法权威的严重挑战。
3、兴师动众暴力清场令人发指
2024年12月5日,在没有任何法律文书支撑的情况下,陵水县委、政府主要领导居然指使公安局、执法局、财政局等部门,出动上百名执法人员,对“白求恩医院”项目场地实施了暴力清场。

刺耳的警笛声中,留守职工被粗暴驱赶、集中控制,稍有反抗便被拘留。我公司在第一时间报警后,得到的答复是:“县主要领导已指示,不予受理。”这赤裸裸的“领导指示”无疑是其践踏法律的“尚方宝剑”。
紧接着,买受人“中福海韵公司”在权力庇护下,肆无忌惮地毁坏我方设施,并将场地价值不菲的名贵景观树木砍伐一空,现场触目惊心,公安机关虽已立案,但至今无果。本人耗费无尽心血、投资2亿多元建成的项目,最后,被“中福海韵公司”以不到成本价的一半(1.01亿元)拍走。
五、如此糟糕的营商环境让人胆寒
陵水县委、政府现任主要领导指使下属,通过“权力滥用、偷梁换柱”达到了低价拍卖目的,通过“程序违法、强行闯关”规避了法律审查,通过“暴力清场、践踏人权”扫清了最后障碍。其布局环环紧扣、机关算尽,手中的权力运用得“淋漓尽致”。
本人实在想不明白:
1、如果连法院发出的《风险提示函》,都被县委书记蔑视,那外来企业的合法权益还能指望什么来保护?
2、当政府既是规则的制定者,又是利益的参与者,甚至充当掠夺者的“打手”时,那老百姓所信赖的“法治化营商环境”岂不成了空中楼阁?
3、当法院的审判尚未做出结论时,政府就强行将涉诉资产提前“执行”,这种有恃无恐的特权,究竟是谁赋予的?
六、身心俱疲祈盼公平正义
我是一个年逾花甲的老兵,把人生最美好的青春献给了祖国;我是一个有着41年党龄的老党员,始终坚信国家法治的风清气正。我响应号召来海南投资,竟落得如此下场。我的一腔热血,换来的是血本无归;我的合法维权,迎来的是暴力打压。

如今,我的案件仍挂在陵水法院,而法院却因来自政府的压力进退维谷“断而不决”,我实在是油尽灯枯耗不起,只能寄望于网络舆论,寄望于上级组织。
本人恳请:
1.恳请广大网民透过现象看本质,彻底看清陵水县政府“宰客”真面目,看清该县营商环境是有多么恐怖。
2.恳请中央纪委国家监委、海南省纪委监委,对陵水县委、政府现任主要领导滥用职权、干预司法、违法拍卖等问题进行问责。
3.恳请海南省高院,乃至最高人民法院,督办陵水县法院正在审理的【(2024)琼9028行初37号】诉案,力排地方权力干扰,对该案依法作出公正判决,并纠正陵水县财政局违法拍卖涉案资产的行为。
我以41年党龄、23年军龄的荣誉担保,以上举报内容句句属实,愿承担一切法律责任。此事一日得不到合法解决,我将一日不停止诉求!
此致
实名举报人:李世儒
2026年4月2日